はじめに
令和7年(2025年)10月16日から、外国人が日本で会社を経営・管理するための「経営・管理」在留資格に関する許可基準が大きく見直されます。 今回の改正では、これまで形式的な基準で取得できていたビザが、実質的な経営能力・財務計画・雇用体制を問われるようになります。
本記事では、北陸地域(福井・石川・富山)で外国人起業支援を行う特定行政書士・申請取次行政書士の立場から、今回の改正内容と必要な対応、そして新たに導入される「専門家評価付き事業計画書の提出」についても詳しく解説します。
制度改正の背景
「経営・管理」ビザは、本来は実際に事業を行う外国人経営者のための在留資格です。 しかし、資本金500万円または常勤2人の雇用という従来基準は形式的であり、実体の乏しい会社設立や在留維持目的の利用が増加しました。
政府はこのような事例を防止するため、審査をより厳格化し、「本当に事業を営む意思・能力・計画があるか」を審査できる仕組みに見直しました。
主な改正ポイント
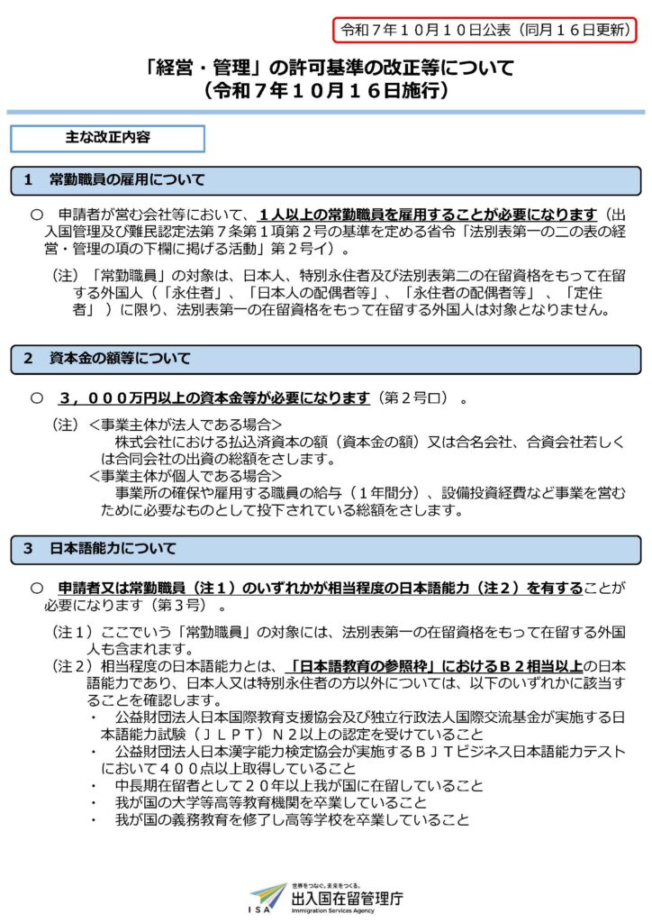
- 資本金または出資総額を原則3,000万円以上に引き上げ
- 日本国内に居住する常勤職員を1名以上雇用することが必須
- 申請者本人に経営・管理の実務経験3年以上または修士以上の学位要件を課す
- 中小企業診断士・公認会計士等の評価を受けた事業計画書の提出が必要
事業計画書の専門家評価手続きとは?
改正後の「経営・管理」ビザでは、事業計画書の内容が専門家によって評価・確認されていることが求められます。 これは申請者の計画が実行可能であるか、収益性があるか、雇用維持が現実的かといった点を、専門家の第三者的立場で判断してもらう仕組みです。
対象となる専門家
- 中小企業診断士
- 公認会計士
- 税理士
いずれも経営の専門的知識を有する国家資格者です。
手続きの流れ
- 申請者が事業計画書を作成(業種・資金計画・雇用・収支計画などを記載)
- 専門家に計画書を送付し、評価依頼
- 専門家が内容をチェックし、必要に応じて修正指導・アドバイス
- 計画の妥当性を確認する「評価書」や「確認コメント」などを発行
- 入管への申請時に、評価書とともに事業計画書を添付
評価書の内容例
- 計画の実現可能性に関する評価
- 収支予測が市場・人件費・原価等と整合しているか
- 雇用維持の現実性
- 資本金・初期投資の妥当性
入管はこの評価書を通じて、「申請者に経営能力・準備・覚悟があるかどうか」を判断する材料とします。
北陸地域での実務上の注意点
北陸地域(福井・石川・富山)は、都市圏に比べて小規模な起業が多く、これまでは資本金500万円での申請も一般的でした。 今回の改正により、小規模スタートのハードルが一気に上がるため、以下の点に注意が必要です。
- 事業パートナー・出資者との連携で資本金を早期に確保
- 地元での雇用(正社員またはフルタイム)の事前準備
- 空き店舗や事務所の契約・登記・設備整備
- 中小企業診断士等と連携した計画作成
地元金融機関や自治体の創業支援制度も活用し、専門家との連携を早めに行いましょう。
既存の在留者への影響と更新対応
現在「経営・管理」のビザを保有している方も、更新の際には実績の提示や、事業継続性の評価を求められることがあります。 収支実績、雇用継続、オフィスの維持など、日々の事業運営状況の記録が重要です。
まとめ
2025年10月の「経営・管理」在留資格改正は、外国人起業者にとって大きな転換点となります。 形式的なビザ取得から、実体ある事業運営へと大きく舵を切る今回の改正においては、 計画の準備段階から専門家と連携することが鍵となります。
北陸で起業を予定している外国人の方、また受け入れを検討している企業様は、ぜひお早めに 特定行政書士・申請取次行政書士までご相談ください。専門家評価手続きの進め方や、 事業計画作成、在留資格申請の流れについてもサポートが可能です。
行政書士中川まさあき事務所(福井県越前市)
今回の改正に関する詳しい情報は、 出入国在留管理庁のホームページにてご確認いただけます。




